Als Weiterentwicklung meines Filmvernichters kam mir die Idee, warum nicht auch meine digitalen Kameras von Olympus ferngesteuert auslösen. Da bei diesen Kameras nur eine maximale Belichtungszeit von 16 Sek. möglich ist und man diese nur Starten muss, gestaltet sich dies ja wesentlich einfacher. Als Basis kommt wieder TalMic, die Teleskopsteuerung in Frage. Denn davon habe ich immer noch zwei Leerplatinen. Weiterhin werde ich die Auslösung über die Infrarotfernbedienung RM-1 realisieren. Ich habe ja zwei davon, sodass ich eine für die Steuerung entbehren kann. Die Anforderungen sind also hier ein wenig geringer.
Features der digitalen Kamerasteuerung:
- Funktioniert nur mit Kameras, welche mit der RM-1 fernbedient werden können.
- Frei einstellbare Wartezeit (bis zu 32768 Sekunden ;-)) zwischen den Aufnahmen
- Überwachung, auch im Dunkeln, durch rotes LED-Display leicht möglich
- Externe Stromversorgung, mit der auch die Kameras versorgt werden können
Nun aber von Anfang an. Hier erst einmal ein Bild der kompletten Steuerung:

Links sieht man die Spannungsversorgung für die zwei Kameras und die Steuerung. Rechts liegt die Steuerung und oben darüber die umgebaute Fernbedienung RM-1.
Als Basis dient, wie schon erwähnt, mein TalMic, also die Steuerung für mein Teleskop. Auf dieser Platine werden allerdings nur folgende Bauteile bestückt:
- Microcontroller
- Schnittstellentreiber
- Uhrenchip
- Akku für die Datenhaltung der Echtzeituhr
Weiterhin werden noch folgende Bauteile benötigt.
- 3 8-fach 5x7 LED-Displays (HDSP-2112)
- Diverse ICs (Schieberegister, Analoger Schalter)
- 3 Folientaster
- 12V-Akku für Stromversorgung
- 5A einstellbarer Spannungsregler
- diverse Kondensatoren und Potis
- Ein-/Ausschalter
- Mehrere Gehäuse
- Olympus Fernbedienung RM-1
- Diverse Mechanikteile
Auch bei dieser Steuerung soll der Fotograf so weit es geht entlastet werden. Da die Anzahl der Bilder, bei einer Digitalkamera, nur von der Speichergröße der Karte und der Auflösung abhängt, ist es möglich mehrere Stunden Bilder zu machen, ohne sich um die Kamera zu kümmern. Natürlich nur, sofern man immer den gleichen Himmelsauschnitt oder gleiches Motiv ablichten möchte.

Nach den nicht allzu guten Erfahrung, gerade bei tiefen Temperaturen, mit dem 2-zeiligen LCD-Display beim Filmvernichter, machte ich mich auf die Suche nach einer Alternative. Ein kleines Geschenk meiner alten Firma stellte dabei eine fast optimale Lösung dar. Man wollte eine geringe Anzahl von diesen 8-fach 5x7 LED-Displays wegwerfen. War ja klar, dass ich mich als Entsorgungsbetrieb anbot. ;-) Diese sind in einer Zeile aneinanderreihbar und ich konnte somit eine Zeile mit 24 Stellen realisieren. Das müsste für die meisten Ausgaben ausreichen. Weiterhin sind diese Displays für bis zu -45°C Arbeitstemperatur spezifiziert. Also sind hier keine Probleme zu erwarten. ;-)
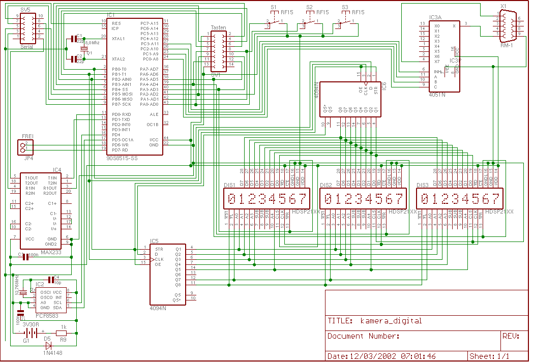
Die Infrarotfernbedienung wird über einen analogen Schalter (4051) betätigt. Die Stromversorgung für die Fernbedienung wird auch in der Steuerung erzeugt. Auf eine weitere Beschreibung verzichte ich hier mal. Sondern verweise auf den Schaltplan, welchen man hier anschauen kann. Ebenso kann man diesen Schaltplan als Eagle-Datei downloaden.
Eine der wichtigsten Funktionen ist das Verstellen, wann eine Belichtung bei den digitalen Kameras ausgelöst werden soll. Dies erfolgt über den dargestellten Menüpunkt. Damit kann man die Zeit Sekundengenau einstellen. Der Bereich geht von 1 bis zu 32768 Sekunden. Das dürfte für die meisten Anwendungen genügen. Natürlich muss man vorher die Kamera entsprechend einstellen. Denn das wird von der Steuerung nicht erledigt.
Weiterhin habe ich noch eine weitere Option vorgesehen. Hier mit Analog bezeichnet. Die einzigste Funktion, die sich im Moment dahinter verbirgt ist ein Countdown-Zähler. Dieser soll das lästige Mitzählen ersetzen, welche ich bei der Benutzung der EOS habe. In naher Zukunft wird auch hier eine Infrarotfernbedienung angeschlossen. Und damit wäre dann auch meine letzte Kamera fernbedienbar.
Werden nun die entsprechenden Tasten gedrückt, läuft bei dem Analogen die Zeit rückwärts nach Null. Wobei die letzten 10 Sekunden blinkend dargestellt werden, damit ich dies auch aus einer grösseren Entfernung beobachten kann. Wenn der Zähler bei Null angekommen ist, bleibt er da stehen und man muss ihn neu starten.
Bei dem Digitalen Zähler wird direkt eine Belichtung gestartet und der Zähler zählt ebenfalls nach Null runter. Ist er bei Null angekommen, wird die nächste Belichtung ausgelöst und er beginnt wieder mit dem Runterzählen. Somit werden hier die Belichtung komplett automatisch ausgelöst.
Der erste grosse Einsatz dieser Steuerung war ja bei dem diesjährigen Leonidenschauer. Diesen habe ich ja mit 6 weiteren Personen in der Nähe von Orange/Südfrankreich beobachtet. Diese Schaltung hat sich mehr als nur bewährt und ich bin froh, dass ich sie gebaut habe.
So das wars, die kurze Vorstellung meiner Steuerung. Bei weitergehendem Interesse einfach eine
Zu aller Letzt noch die Sprüche, ohne die es in unserem Rechtsstaat leider manchmal zu Missverständnissen kommt:
Die von mir veröffenlichten Baupläne sind für private Nutzer frei nachbaubar. Eine kommerzielle Vermarktung von Geräten die auf diese Baupläne zurückzuführen sind, ist nicht gestattet.
Nachbau und Anwendung auf eigene Gefahr. Für die Funktion bzw. für eventuelle Schäden, die sich aufgrund von Nachbauten, der von mir veröffentlichen Baupläne ergeben, übernehme ich keinerlei Verantwortung..
Das hört sich schlimm an, ist aber halb so wild. Ich hab nur keine Lust mich für einen Schaden zu veranworten, nur weil jemand der von solchen Dingen gar keine Ahnung hat, einen Akku kurzschliesst und sich die Hütte oder sonstiges absengelt.


